一、概況
牛皮紙用作包裝材料,強度很高,用途很廣,常用于制作紙袋、信封、作業本、唱片套、卷宗和砂紙等。牛皮紙具有很高的拉力,有單光、雙光、條紋、無紋等。主要用于包裝紙、信封、紙袋等和印刷機滾筒包襯等。牛皮紙系一種紙的統稱,并沒有一定的規范,一般根據其性質和用途的不同加以分類。
牛皮紙細分類

數據來源:智研咨詢整理
二、現狀
牛皮紙成品在環保領域的優勢是毋庸置疑的,牛皮紙包裝在回收再利用上展現了其他包裝材質不具備的優勢。限塑令的提出更加推動牛皮紙行業的發展,從2015開始到2019年牛皮紙產量逐年遞增。2019年中國牛皮紙產量約為433.2萬噸,同比增加1.8%。
2013-2019年中國牛皮紙產量及增速走勢

數據來源:智研咨詢整理
現在很多包裝材料都是使用牛皮紙,牛皮紙成為了商業包裝的必需品。我國進口牛皮紙數量遠大于出口,2019年中國牛皮紙進口數量為161萬噸,出口數量僅6.6萬噸。
2015-2019年中國牛皮紙進出口數量

數據來源:中國海關、智研咨詢整理
牛皮紙不像塑料難以降解,時間長了能夠與自然融為一體,最重要的是牛皮紙是一種可回收的再生資源。2019年中國牛皮紙進口金額為10.42億美元,比2018年進口金額減少2.24億美元。
2015-2019年中國牛皮紙進出口金額

數據來源:中國海關、智研咨詢整理
隨著人們生活水平提高,對環境要求越來越高,牛皮紙需求量也隨之上漲。2019年中美貿易戰對整個牛皮紙產品鏈造成了一定的影響,使得市場上信心不足,稍微低落。2019年中國牛皮紙需求量約為587.63萬噸。
2014-2019年中國牛皮紙表觀需求量走勢

數據來源:智研咨詢整理
牛皮紙為環保包裝紙,是因為牛皮紙可以回收再利用,部分牛皮紙是采用廢紙漿制造屬于再生環保牛皮紙。2019年中國牛皮紙市場規模約為322.91億元,同比增加10.3%。
2014-2019年中國牛皮紙市場規模及增速

數據來源:智研咨詢整理
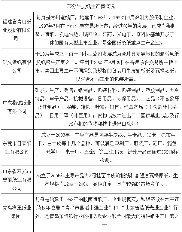
限塑令的提出推動了牛皮紙行業的發展,對于環境保護作出了一定的貢獻。國內生產牛皮紙的企業數量較多,主要分布在國內東部地區,以廣東、江浙、福建、山東為主要生產區域。
部分牛皮紙生產商概況


數據來源:智研咨詢整理
數據顯示:牛皮紙紙張價格逐年上漲,2014-2019年國產牛皮紙價格平均增速為16.8%。
2014-2019年國產牛皮紙紙張價格走勢

數據來源:智研咨詢整理
三、發展趨勢
從成本面來看,近期進口木漿現貨市場價格承壓下行,由于悲觀情緒主導市場,漿價持續承壓。從供應面來看,個別規模紙企從春節以來一直未有停機檢修計劃,庫存仍處于高位,去庫存情況不容樂觀,庫存壓力持續增加,對市場仍存有一定的影響力。從需求面來看,在全球公共衛生事件的影響下,下游終端需求持續萎靡,各地區紙企及貿易商出貨情況不佳,個別紙企為促出清庫存伴有小幅讓利。
目前國際上最流行的環保包裝材料之一,牛皮紙袋也將成為人們選擇最合適的替代品之一。
牛皮紙發展趨勢分析






??
??
??